近百年来,农业科学家观察到一个令人困惑的现象:谷物的产量越高,其蛋白质含量往往就越低。这并非偶然,而是一个被称为“产量-蛋白质权衡”的普遍规律。其背后的核心机制,在于光合产物在籽粒中的分配与积累存在内在的竞争关系——碳同化物(如淀粉)与氮同化物(如蛋白质)在能量和物质分配上相互制约,形成此消彼长的生理格局。如何打破这一僵局,在保障高产的同时维持甚至提升营养品质,已成为育种学家与农业科学家持续探索的重要课题。
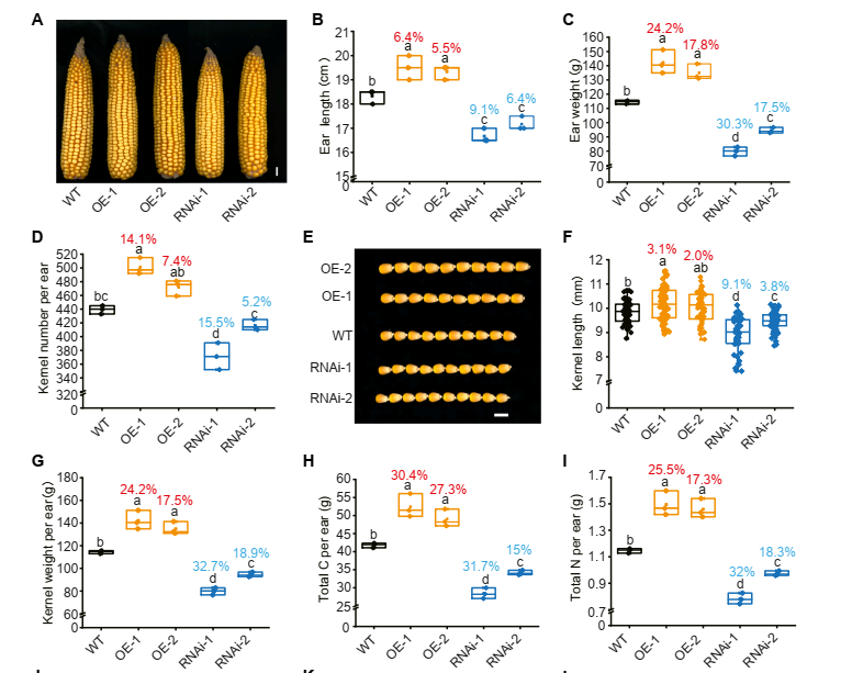
近日,国家植物园(南园)王柏臣研究团队在该领域取得重要进展。研究团队通过对456个玉米自交系进行全基因组关联分析,并结合104个自交系的候选区段关联分析,初步确定磷酸烯醇式丙酮酸羧激酶(PEPCK2)与玉米产量、穗轴长度、氨基酸含量等多个重要农艺性状相关。为深入探究其功能,研究团队利用基因编辑技术敲除该基因后发现会导致胚胎致死,说明该基因对玉米发育至关重要。随后,研究人员通过RNA干扰技术降低其表达,并构建过表达株系,系统验证了该基因的功能。结果表明,过表达PEPCK2能显著增加穗轴长度、百粒重、籽粒产量及含氮量,实现碳氮含量同步提升;而降低其表达则出现相反表型。
进一步的组织表达分析显示,PEPCK2主要在玉米穗轴、花梗和胚乳基部转移层细胞中表达——这些部位正是光合碳氮同化物从母体“源”器官向籽粒“库”器官转运的关键门户。为验证其在物质转运中的作用,研究团队以过表达和RNAi株系为母本,周围种植十倍量的Mo17和B73作为父本进行随机开放授粉。实验结果明确显示,PEPCK2直接调控碳氮同化物从源器官向籽粒等库器官的转运效率。
通过生物化学、代谢组学与分子生物学等多角度分析,研究团队揭示了其作用机制:PEPCK2通过催化磷酸烯醇式丙酮酸(PEP)生成草酰乙酸(OAA),从而连接三羧酸循环与糖异生途径。该酶如同一个“代谢泵”,将长途运输至籽粒的氨基酸“拉入”三羧酸循环,进而通过糖异生途径促进淀粉合成,同时增强了氨基酸向籽粒的转运,最终协同提升产量与氮含量。
该研究成果于近日发表在国际学术期刊Plant Communications上。国家植物园(南园)王已毕业博士研究生杨秀、副研究员晁青和已毕业博士研究生高志方为论文共同第一作者,王柏臣研究员为通讯作者。研究还得到国家植物园(南园)王杨文强研究员、田利金研究员,中国农业大学杨晓红教授、王良省教授,吉林省农业科学院李晓辉研究员以及内蒙古民族大学葛选良副教授的支持。该工作获得中国科学院先导专项和国家自然科学基金的资助。
文章链接:
https://doi.org/10.1016/j.xplc.2026.101734
玉米PEPCK2同时提高产量和总蛋白量

