科学家最近在玉米中发现了一个“神奇”现象,玉米的叶子会长出随昼夜变化的条纹,并揭开了它背后的分子秘密。这一切都源于叶绿体内部一个名为Clp蛋白酶复合体的“质检系统”发生了故障。在模式植物拟南芥中,这个系统的关键基因一旦突变,常导致幼苗死亡。然而,在光合效率更高的C4作物玉米中,它扮演着什么角色?
为解决上述问题,研究人员通过化学诱变获得了一个叶片呈现规律性黄绿相间条纹的玉米突变体,并发现这些条纹的形成与光暗周期紧密相关。进一步观察发现,绿色条带倾向于在夜间形成,而黄色条带则在白天显现。这种随着昼夜节律“跳动”的叶片图案,强烈暗示其背后存在着一个受光精密调控的生物学过程。为了找到绘制这幅“斑马纹”的基因画笔,研究团队通过遗传定位,最终将目标锁定在玉米第5号染色体上的ZmClpP6基因。该基因编码的蛋白,是叶绿体Clp蛋白酶复合体的一个核心催化亚基,可以说是“质检中心”的一个关键“功能零件”。测序发现,突变体中该基因的一个特定点位发生了改变,导致其编码的第187位氨基酸被替换。研究人员随后利用CRISPR-Cas9基因编辑技术验证了这一发现。当ZmClpP6基因被敲除后,玉米同样出现了叶片黄化等类似表型,证实了这个“零件”对叶绿体功能的不可或缺性。
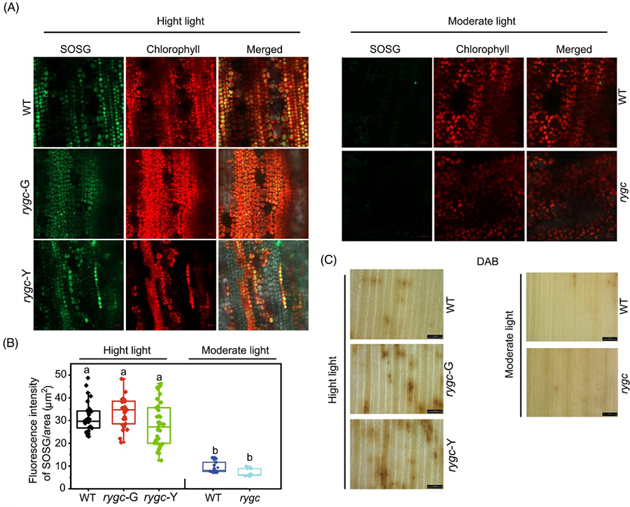
单个氨基酸的改变,为何能引发如此剧烈的连锁反应?研究发现,这个关键突变(第187位)严重破坏了ZmClpP6蛋白与另一个核心亚基ZmClpP4之间的连接。这好比一个精密齿轮的齿牙被磨平,导致整个复合体的组装不稳定,质检功能随之失灵。当“质检回收中心”停摆,本该被及时清除的“代谢废料”就会异常堆积。蛋白质组学分析证实,突变体中一种名为ZmELIP2的光保护蛋白发生了数十倍的积累。这种蛋白通常在强光等逆境下短暂表达,像“防晒剂”一样帮助植物抵御光损伤,任务完成后需被及时降解。进一步的实验证明,ZmELIP2能够直接与ZmClpP6蛋白结合,很可能是Clp蛋白酶的直接清理对象。
这项研究的深层意义在于,它首次在玉米中揭示了Clp蛋白酶系统如何动态平衡光保护与叶绿体正常发育。在强光下,植物需要迅速启动ZmELIP2等光保护机制。但一旦胁迫解除或保护任务完成,必须通过Clp蛋白酶系统及时清除这些蛋白,否则它们的过度留存反而会干扰叶绿体结构的正常建成与功能发挥,导致叶绿素合成受阻、类囊体膜结构异常,最终表现为光合效率下降和叶片黄化。该研究系统解析了玉米ZmClpP6在强光下调控叶绿体发育的核心功能,不仅填补了C4作物中这一机制的研究空白,阐明了玉米应对高光胁迫的新策略,也为通过遗传改良提升玉米等作物的光合效率与环境适应性提供了一个潜在的关键分子靶标。
该研究成果于近日在线发表于国际学术期刊The Plant Journal。国家植物园(南园)已毕业博士研究生杨秀和广东省农科院李启贵副教授为共同第一作者,国家植物园(南园)晁青副研究员和山东农业大学丁海萍副教授为文章通讯作者。研究得到了国家重点研发计划和山东省重点研发计划项目的资助。
文章链接:
https://onlinelibrary.wiley.com/doi/10.1111/tpj.70692
不同光照条件下突变体里活性氧的积累
