松科是裸子植物中最大的两个科之一,起源于侏罗纪,现存11属约230种植物,广泛分布于北半球。传统概念的松柏类植物包含松科等8个科、约614个物种,不及被子植物(开花植物)物种数的千分之二,但构成了全球39%的森林覆盖,具有极其重要的生态与经济价值。松科在漫长的进化历史中形成了独特、多样的生殖周期,主要分为三种类型:1)松属型,见于松科第一大属——松属及其姐妹类群银杉属,其生殖周期长达三年,从生殖芽分化到球果成熟跨越三个生长季,且授粉与受精相隔约一年;2)云杉属型,包括云杉属、落叶松属、冷杉属等八个属,其生殖周期为二年,生殖芽于第一年形成,授粉与受精均在第二年完成,两者间隔约2至4个月;3)雪松属型,其生殖周期同样为二年,但秋季授粉、次年受精。在这三类生殖周期中,雌配子体发育的时序进程是否一致?其遗传调控机制又是什么?该生殖周期多样性具有怎样的适应意义?特别值得注意的是,松属植物的“球果”普遍存在“夏季休眠”现象—即在生殖周期第二年完成授粉后,未受精的“球果”于夏季进入发育停滞阶段。这一独特现象受何种分子机制调控?
为探究上述问题,国家植物园(南园)汪小全研究团队选取松科不同生殖周期类型的代表性物种——油松(Pinus tabuliformis)、长叶云杉(Picea smithiana)和雪松(Cedrus deodara),基于解剖观察、时序转录组比较、异源转化验证等手段,开展了雌配子体的发育及其遗传调控机制研究。通过结构观察,系统构建了雌配子体各发育阶段的时序解剖图谱,解析了裸子植物典型的雌配子体发育过程,包括大孢子母细胞减数分裂、游离核分裂、细胞化以及颈卵器形成等关键阶段,并揭示了不同雌配子体在游离核分裂阶段存在的异时性发育特征(图1)。有趣的是,该研究还发现了多样的花粉管发育模式。在油松中,授粉后花粉管仅短暂生长,延伸至珠心组织顶端后即进入长达数月的停滞阶段,直至次年受精前约一周才迅速伸长,完成精细胞输送。与之相比,雪松的雌球花授粉后,花粉长时间滞留于珠孔内不萌发,直至次年受精前才启动萌发过程,停滞期长达半年。
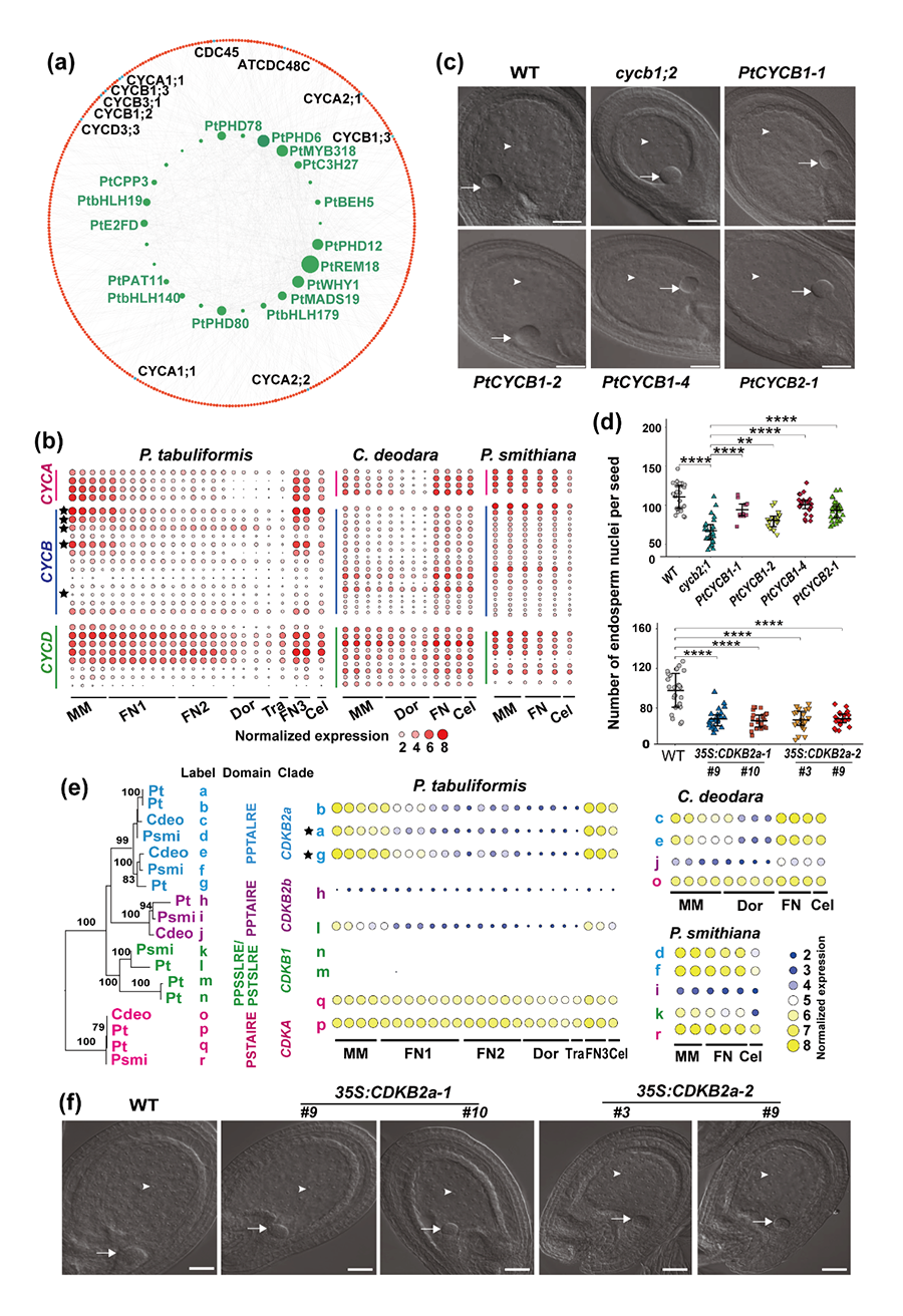
在遗传调控层面,该研究发现松科植物雌配子体发育各阶段具有相对保守的分子调控机制。例如,在游离核活跃分裂阶段,细胞周期蛋白B亚家族及其依赖性激酶B2亚家族成员为核心调控基因,它们在三个物种中均呈现与雌配子体游离核分裂同步的表达模式,且在拟南芥异源转化体系中可引发胚乳游离核数量变化(图2)。又如,在大孢子母细胞阶段,MADS-box基因家族的两个GGM7基因(DAL10/21)参与胚珠早期发育的调控。
此外,该研究进一步聚焦于松属植物漫长的生殖周期,发现雌配子体在授粉后的早期游离核阶段发育迟缓是其主要成因,导致“球果”进入“夏季休眠”状态。该游离核阶段可细分为两个时期:时期I中,“球果”可能因免疫应答反应而导致发育减缓,ORA47、TZF9等转录因子在该时期发挥关键调控作用;时期II中,“球果”通过响应高温及热胁迫逐步进入休眠状态, SIP1s和PIF类转录因子参与该过程。基于此,该研究推测松属“球果”通过减缓发育以应对外界胁迫,是一种适应性进化策略。
该研究解析了松科植物独特生殖周期多样性的形成机制,揭示了松属漫长生殖周期中的生长-防御权衡策略(图3),对理解松柏类植物的进化及物种多样性形成具有重要意义,也为理解裸子植物生殖策略的进化提供了重要例证。
该研究成果于 2 月 5 日发表在国际学术期刊New Phytologist上。国家植物园(南园)杜红高级工程师和冉进华研究员为共同第一作者,汪小全研究员为通讯作者。已毕业研究生赵晗、冯媛媛、黄开元以及北京大学陈凤莹参与了该研究。该研究得到了中国科学院前沿科学重点研究计划项目的支持。
文章链接:
https://nph.onlinelibrary.wiley.com/doi/10.1111/nph.70985

图1 油松“球果”的时序发育观察及胚珠解剖

图2 松科雌配子体各发育阶段的遗传调控机制解析

图3 松科植物生殖周期的多样性及其分子调控机制
